패드 점유길이 포함.
SOT - 23 : 2.7 x 3 x 1.1 mm
SOT-723 : 1.25 x 1.3 x 0.55 mm
DFN1006-3 : 0.8 x 1 x 0.45mm
///345.
'임베디드.일렉트로닉스' 카테고리의 다른 글
| Cypress Bluetooth Low Energy 예제코드들.-100 Projects in 100 Days (0) | 2015.07.19 |
|---|---|
| 2.4GHz 안테나 설계 가이드 자료 모음. (0) | 2015.06.29 |
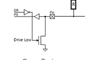
| Open Drain 의 Drive High, Drive Low. (0) | 2015.06.27 |
| NFC Forum, Specification (0) | 2015.06.26 |
| M24LR-DISCOVERY. Discovery kit for M24LR04E Dual Interface EEPROM with energy harvesting (0) | 2015.06.26 |
댓글