Reset Reason
- nRF52 는 총12개의 리셋 요인 있고, 레지스터 RESETREAS 에서 어떤 요인에 의하여 리셋되었는지 확인 가능.
- 레지스터에는 9개의 리셋요인만 있고, 9개 중 어느 것도 아닌 경우에는 파워온 / 파워실패 /브라운아웃 리셋인 경우이다.


from : https://infocenter.nordicsemi.com/pdf/nRF52840_PS_v1.7.pdf 페이지 78
코드에서 리셋 사유 확인 방법
별도정리.
nRF52 . 리셋 사유 코드에서 확인 방법
nRF52 리셋 사유 확인 코드 main() { APP_ERROR_CHECK(NRF_LOG_INIT(NULL)); NRF_LOG_DEFAULT_BACKENDS_INIT(); uint32_t ui32_reset_reason = NRF_POWER->RESETREAS; NRF_LOG_INFO("Reset Reason = 0x%x\n", ui32_reset_reason); NRF_POWER->RESETREAS = NRF_POWER->
igotit.tistory.com
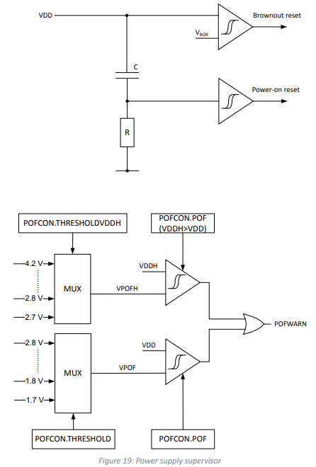
Power supply supervisor 에 구비된 3개의 리셋 소스
- Power On : 칩에 전원공급 초기 리셋 발생.
- Power Fail : 지정된 전압값 이하이면 리셋 발생. 적용여부 레지스터 POFCON 에서 설정 가능.
- Brown Out : 안전 동작 불가할 정도로 전압이 너무 낮은 경우 리셋 발생.

from : https://infocenter.nordicsemi.com/pdf/nRF52840_PS_v1.7.pdf 페이지 67 ~
레지스터 POFCON
Power fail comparator 설정
상세 : https://infocenter.nordicsemi.com/pdf/nRF52840_PS_v1.7.pdf 페이지 80.
Pin Reset
핀 리셋으로 사용될 핀은 레지스터 PSELRESET[0] , PSELRESET[1] 에서 설정된다.
PSELRESET[0] , PSELRESET[1] 에 동일한 값이 설정되어야 한다. 2개의 레지스터 값이 다르면 pin reset 작동하지 않음.

코드에서 핀리셋 GPIO 핀 연결 유무 설정 방법.
nRF52 . 코드에서 핀 리셋 용 GPIO 핀 연결 설정 . CONFIG_GPIO_AS_PINRESET
SES 프로젝트 에서 핀리셋 GPIO 핀 연결 설정 프로젝트 Option 에서 Preprocessor Definitions 부분, CONFIG_GPIO_AS_PINRESET 이 기록되어있으면 GPIO 핀 을 핀 리셋 용으로 연결 시킨다는 설정이다. 기본 P0.18 핀 이
igotit.tistory.com
Watch Dog Timer Reset
별도정리.
nRF52 . Watch Dog Timer
nRF52 WDT WDT 활용 코드 #include "nrf_drv_wdt.h" nrf_drv_wdt_channel_id m_channel_id; static void wdt_event_handler(void) { //NOTE: The max amount of time we can spend in WDT interrupt is two cycles of 32768[Hz] clock - after that, reset occurs } stati
igotit.tistory.com
연관
nRF52 . 리셋 사유 코드에서 확인 방법
nRF52 리셋 사유 확인 코드 main() { APP_ERROR_CHECK(NRF_LOG_INIT(NULL)); NRF_LOG_DEFAULT_BACKENDS_INIT(); uint32_t ui32_reset_reason = NRF_POWER->RESETREAS; NRF_LOG_INFO("Reset Reason = 0x%x\n", ui32_reset_reason); NRF_POWER->RESETREAS = NRF_POWER->
igotit.tistory.com
상위정리
https://igotit.tistory.com/244 의 nRF52
STM32. nRF52. ESP32. EFM8. EFM32. PSoC 활용 정리.
STM32. nRF52. ESP32. EFM8. EFM32. PSoC 총정리 제조사 칩 주요특징 실리콘랩 8bit MCU EFM8 시리즈 32bit EFM32 시리즈 EFM8 싸다. STM STM32 . 최고 항상 만족. Cypress pSoC pSoC6 은 기대해볼만. NORDIC nRF52 블투 무선솔루
igotit.tistory.com
첫 등록 : 2023.07.26
최종 수정 :
단축 주소 : https://igotit.tistory.com/4744
'임베디드.일렉트로닉스 > nRF52' 카테고리의 다른 글
| nRF52 . 코드에서 핀 리셋 용 GPIO 핀 연결 설정 . CONFIG_GPIO_AS_PINRESET (0) | 2023.07.26 |
|---|---|
| nRF52 . 리셋 사유 코드에서 확인 방법 (0) | 2023.07.26 |
| SES . 프로젝트 복사하여 다른 이름 새 프로젝트 만들기. (0) | 2023.07.24 |
| nRF52 . 플래시 메모리 쓰기, 지우기 (0) | 2023.07.24 |
| nRF52840 . 메모리 레이아웃 . RAM , Flash , NVMC (0) | 2023.02.09 |
댓글